KAS YRA spąstai? | HackerNoon

Šiame straipsnyje paliesiu itin svarbią naują naujovę, susiformavusią iš mėnesius trukusių tyrimų, eksperimentų ir apmąstymų. Ši koncepcija yra visiškai nauja protokolų saugos infrastruktūros forma, kurią mes taikliai pavadiname – spąstais.
Sukūrę šią koncepciją viduje ir aptarę ją su grupėmis iš visos ekosistemos, pajutome, kad atėjo laikas ją išnagrinėti. Tai viena iš tų unikalių idėjų, kurių nedažnai matote šioje erdvėje ir kuri yra puiki pokalbio dalis. Kalbėdami apie spąstus su kitais pastebėjome, kad visada buvo „lemputės“ momentas, kai jie suprato mūsų statomo sunkumo svarbą.
Pamačius tą jaudulio kibirkštį ir keletą savo idėjų, man priminė ankstyvąsias kriptovaldymo dienas, kai visi mokėmės apie AMM, FlashLoans, MEV ir ZK Proofs. Spąstai yra unikali daugelio šių beprotiškų kriptovaliutų koncepcijų sankirta, todėl, atsižvelgiant į jūsų išsilavinimą, tai gali būti šiek tiek sudėtinga, tačiau mūsų tikslas yra padėti jums nuo Drosera naujoko iki sertifikuoto Trapper.
Fonas
Šiek tiek konteksto, kaip atsirado Drosera ir iš kur kilo Spąstų idėja. Būtų labai šaunu, jei jis ateitų pas mus sapne ar laimės slapukas, bet realybė yra tokia, kad tai kilo dėl vidinių stebėjimo sistemų kūrimo ir priežiūros iššūkių.
Iššūkiai
- Nėra standartizuoto požiūrio
- Nėra atvirojo kodo sistemos
- Atima daug laiko
Komanda jau buvo gerai susipažinusi su stebėjimo sistemų kūrimu, kurios aptinka konkrečius įvykius, operacijas ir būsenos pokyčius blokų grandinėse. Turėjome atlikti individualių stebėjimo sistemų kūrimo procesą, kuriam reikėjo kelių paslaugų ir unikalios įgyvendinimo informacijos. Pasidomėjome, kaip būtų įmanoma decentralizuoti šias stebėjimo sistemas naudojant išmaniąsias sutartis. Sukurti pagrindinį saugos sluoksnį buvo būtent tai, ką norėjome sukurti.
Spąstų filosofija
Drosera pavadinimas kilęs iš mėsėdžių augalų genties ir mums patiko mintis, kad šiek tiek likvidumo gali būti panaudota siekiant padėti protokolams sugauti klaidas. Tai privertė mus susimąstyti, kaip protokolai gali būti simbiotiški ir kaip turėtų būti skatinamas greitas klaidos gaudymas. Dauguma žmonių yra susipažinę su „Venus Flytrap“ dantytomis spąstais, todėl mūsų naujojo saugumo primityvo pavadinimas „Spąstai“ yra tas priežastis.
Decentralizuoto EVM saugumo požymiai:
- Sistema, kurioje kiekvienas ir bet kur gali tapti saugumo kraštovaizdžio dalyviu, nepaisant įgūdžių.
- Jokios aparatūros, jokios centralizacijos, tik atviras tinklas saugumui, kurį lemia konkrečios programos sąlygos.
- EVM vietinė saugos infrastruktūra, sukurta naudojant išmaniosios sutarties kodą
- Atvirojo kodo sistema, skatinanti solidity kūrėjų ir saugos specialistų bendradarbiavimą.
Spąstų supratimas
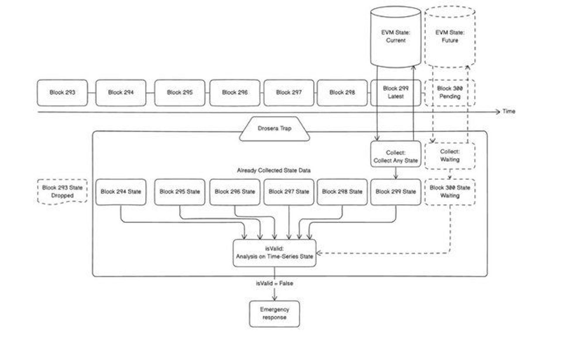
„Trap“ yra „Ethereum“ blokų grandinės saugos automatizavimo standartas. Tai išmanioji sutartis, leidžianti atlikti sudėtingą bet kokių EVM būsenos duomenų laiko eilučių analizę. Kiekvienas gali sukurti spąstus, apibrėždamas rinktinus duomenis ir sąlygas, dėl kurių reikia reaguoti į avariją. Svarbiausias dalykas yra tai, kad „Traps“ yra tiesiog sukurti tvirtai, o tai leidžia kūrėjams sukurti infrastruktūros saugumą naudojant tuos pačius įrankius, kuriuos jie jau naudoja.
Spąstai yra visiškai pritaikomi dėl programinio išmaniojo sutarties kodo pobūdžio. Tai reiškia, kad „Trap“ kūrimas yra toks pat paprastas, kaip laikytis standartinės sąsajos ir parašyti šiek tiek tvirtumo. Žemiau pateikiamas Trap sąsajos pavyzdys.
Pagrindiniai Trap komponentai yra rinkimo ir isValid funkcijos.
Surinkti leidžia kūrėjui gauti bet kokius būsenos duomenis, esančius EVM. Jei protokolo kūrėjas nori paimti duomenis iš kelių DEX, orakulų, tiltų, sąveikos sluoksnių, skolinimo protokolų ar bet ko, tada jis gali.
„isValid“ leidžia kūrėjui atlikti naujausių surinktų duomenų masyvo analizę. Šis duomenų masyvas yra ankstesnių rinkimo funkcijų iškvietimų laiko eilučių sąrašas.
Galimybė atlikti tokio tipo istorinių duomenų analizę išmaniosiose sutartyse negirdėta, tačiau „Drosera“ turi unikalų metodą, leidžiantį visa tai padaryti. Norėdami tai išsamiai apibūdinti, tikriausiai turėsime turėti atskirą straipsnį apie Drosera Node. Jis tiesiog panaudoja EVM kaip duomenų pasiekiamumo sluoksnį ir ZK objektyviai istorinei analizei, pavyzdžiui, rinkimo funkcijos ir funkcijos „isValid“ vykdymo įrodymui.
Reagavimas į incidentą
„Gerai, todėl spąstai gali aptikti dalykus, bet kuo tai naudinga protokolams? – Tu galėtum būti.
Aptikimas, kad įvyko incidentas, yra būtina saugumo sąlyga. Posakis, kad žinojimas yra pusė darbo, tikrai yra teisingas, tačiau svarbiausia yra veiksmai, kurie atliekami reaguojant į incidentą. Yra daug analogijų, susijusių su avarinėmis sistemomis, kurios kažką aptinka, ir vykdomą veiksmų planą.
- Jei pastate suveikia priešgaisrinė signalizacija, tada visi evakuojasi.
- Jei purkštuvų sistema aptinka šilumą, pasirūpinkite, kad lytų.
- Jei automobilis aptinka stiprų smūgį, išskleisk oro pagalves.
Dabartinės kriptovaliutos avarinės sistemos laikosi panašaus recepto, tačiau yra siaubingai neveiksmingos kaip pirmosios pagalbos veiksmų planas. Jei X yra aptariamas mūsų protokolo išnaudojimas, pabandykite pažadinti visus, kad patektumėte į karo kambarį. Šią situaciją „Drosera“ bando pagerinti, leisdama protokolo kūrėjams nurodyti automatinio atsako incidento sąlygas. „Drosera Node“ operatoriai paleidžia protokolo „Trap“ ir, susidarius sąlygoms, tinklas dirba kartu, kad įvykdytų iš anksto nustatytą atsaką į incidentą bent ⅔ sutarimu.
„Kas ir kaip nustato atsaką į incidentą?
Spąstų kūrėjui tereikia nurodyti kelią iki avarinio mygtuko ir avarinio mygtuko pavadinimą. Tai yra bet kurios išmaniosios sutarties ir bet kurios išmaniosios sutarties funkcijos adresas. Atsakymo veiksmas gali būti turto keitimas, funkcionalumo pristabdymas, grandinės pertraukimas, ginčų vykdymas, likvidavimas, protokolo konfigūracijų atnaujinimas arba bet kas, apie ką gali svajoti protokolo kūrėjas. Tai yra visapusiško išmaniojo sutarties kodo panaudojimo galia.
Kalbant apie tai, kaip suaktyvinamas atsakas į incidentą, tai daroma, kai funkcija isValid grąžina false. Nurodo, kad spąstų sąlygų galiojimas buvo pažeistas ir turi būti atliktas veiksmas. Drosera tinklas nuolat patvirtina rezultatus, apskaičiuotus atlikus „isValid“ vykdymą jų kompiuteryje.
EVM-Native Security pranašumai
Dabar, kai aprėpėme spąstus aukštu lygiu, svarbu suprasti tvirtumo saugumo infrastruktūros naudą:
Komponuojamumas
Nereikėtų stebėtis, kad viena iš galingiausių Ethereum koncepcijų yra išmaniosios sutartys. Galimybė sudaryti sutartis su sutartimis, naudojant bet kokį pritaikytą diegimą, yra priežastis, kodėl kriptovaliuta yra kelių milijardų dolerių inovacijų ir technologinės pažangos centras. Spąstai yra išmaniosios sutartys, o tai reiškia, kad jas galima sudaryti bet kokia forma, kurią protokolo kūrėjas laiko tinkama, nesileidžiant į kompromisus. Kai EVM diegiamos naujos sutartys, jų duomenys ir funkcijos automatiškai pasiekiami Traps, kad galėtų juos panaudoti. Tai palieka atviras duris kūrybiškumui, eksperimentams ir tinklo efektams.
Išplečiamumas
Spąstų koncepcija iš tikrųjų yra gana paprasta. Dabartinis mūsų sąsajos įgyvendinimas yra gana paprastas, kiek tai susiję su išmaniųjų sutarčių apibrėžimais. Tai reiškia, kad yra daug vietos naujoms unikalioms funkcijoms, kurias galima sukurti išmaniajai sutarčių saugumo infrastruktūrai. „Drosera“ vykdymo įrodymo primityvai leis mums diegti naujoves ieškodami naujų permutacijų, kai ši nauja tyrimų sritis pradės populiarėti.
Šis Spąstų aspektas iš tikrųjų yra didžiulis. Sukurdami atvirą sistemą, skirtą kūrėjams susiburti, dalindamiesi žiniomis apie išmaniųjų sutarčių kodą ir EVM, leidžiame susiformuoti naujai bendruomenei. Manome, kad vien tai buvo didžiulė kliūtis su saugumu susijusių projektų formavimuisi. Kūrėjai yra smalsūs ir nori eksperimentuoti su savo įrankiais. Frontends gali būti gražus, tačiau kūrėjų bendruomenės nesusidaro apie tai, koks puikus yra perjungimo mygtukas, jos formuojasi aplink įrankius, suteikiančius jiems galimybę kurti ir kalbėtis su kitais kūrėjais.
Bandomumas
Nors testavimo koncepcija gali atrodyti šiek tiek nuobodi, iš tikrųjų tai yra neįtikėtinas skausmas integruojant su stebėjimo sistema. Tiesą sakant, tikrai nėra jokio gero būdo patikrinti savo saugos infrastruktūrą pagal protokolą, nebent kuriate stebėjimą savo viduje. Sukūriau šiuos „frankenstein“ integravimo testus, kurie sujungia vidaus stebėjimą su protokolu, ir tai niekada nėra gražu. Beprotiškai atima daug laiko ir mažina tikrojo produkto kūrimą. Laimei, naudojant „Traps“, kūrėjas gali išbandyti savo saugos infrastruktūrą toje pačioje kūrimo aplinkoje kaip ir jų protokolas su Foundry. Tai leidžia kūrėjams patikrinti, ar jų saugos infrastruktūra tinkamai nustatyta, ir jiems net nereikia palikti atpirkimo.
Kaip spąstai telpa į Drosera
Aukšto lygio drosera protokolas:
Spąstai yra saugumo infrastruktūra kaip tvirtumo kodas.
Drosera yra protokolas, kuriame įdiegiate savo saugos infrastruktūrą
Operatoriai valdo Drosera saugos infrastruktūrą
Spąstai veikia „Drosera“, operatoriai valdo „Spąstus“, tai reiškia, kad „Drosera“ sujungia operatorius su apsauga tiems, kurie to prašo.
Apibendrinant galima pasakyti, kad „Traps“ yra kvailas, turiu omenyje, kad tai visiškai naujas būdas užtikrinti programų saugumą ir veikia kaip pagrindinis ekosistemos saugumo pagrindas. Džiaugiamės galėdami pateikti papildomų įžvalgų apie šią naują vertikalę ir planuojame kurti tolesnius straipsnius, kad aptartume kitus svarbius Drosera protokolo komponentus.
Tapk gaudytoju
Ieškome Solidity kūrėjų privačiam testų tinklui, kuris pasirodys šį mėnesį. Atrinktiesiems siūlome reikšmingas dotacijas. Šiuo metu veikia Hackaton, kurio didžiausias prizas yra 2500 USD, tačiau turimos dotacijos būtų dar didesnės.
🔑 Kas tau iš to?
- Reikšmingi atlygiai per dotacijas.
- Išskirtinė prieiga glaudžiai bendradarbiauti su mūsų pagrindine komanda.
- Įtakoti Drosera protokolo kūrimą ir kryptį.
💡 Kodėl verta prisijungti prie mūsų?
- Išskirtinė galimybė: bus atrinkta tik 20 aukščiausio lygio „Solidity“ kūrėjų.
- Reikšmingi apdovanojimai: gaukite didelių dotacijų už savo įnašus.
- Darbas su pramonės milžinais: Mūsų operatoriaus programa jau buvo per daug užsisakyta, o tokie protokolai kaip „Swell“, „Yieldnest“ ir „EtherFi“ pažadėjo 300 mln. USD ETH delegacijų „Drosera“.
- Tiesioginė prieiga prie komandos: Glaudžiai bendradarbiaukite su Drosera ekspertais.
- Pažangiausia technologija: dirbkite su „Traps“, kad sukurtumėte patikimą saugos infrastruktūrą naudodami Solidity kodą**.**
Vykstantys renginiai:
DoraHacks Hackathon vyksta tiesiogiai! Peržiūrėkite įdomias galimas premijas
🎯 Pasiruošę pasinerti?
- Užsiregistruokite mūsų
Nesantaika. - Pasirinkite Trapper vaidmenį.
- Pasisveikink ir prisistatyk!











