Galutinis vadovas: kiek keraminės dangos sluoksnių reikia jūsų automobiliui?
Skaitymo laikas:6 minutės, 20 sekundžių Bent vienas keraminės dangos sluoksnis yra būtinas pagrindinei apsaugai, tačiau kuo daugiau sluoksnių padengsite, tuo...
Skaitymo laikas:6 minutės, 20 sekundžių Bent vienas keraminės dangos sluoksnis yra būtinas pagrindinei apsaugai, tačiau kuo daugiau sluoksnių padengsite, tuo...
Gerai, užtenka šito klaidinimo apie problemą – pakalbėkime apie kibernetinį saugumą, tiksliau, apie visišką jo nesėkmę! Daugelį metų kibernetinio saugumo...
PradžiaNaujienosKaune vykdys legioneliozės profilaktiką Paskelbta: 2024-09-21 (Šeštadienis) Kaune rugsėjo 23-25 d. bus vykdoma legioneliozės prevencija. Miesto šilumos tinklais tiekiamo termofikacinio...
Skaitymo laikas:5 minutės, 6 sekundės Kalbant apie automobilio saugumą, keli komponentai yra tokie svarbūs kaip oro pagalvių sistema. Oro pagalvės,...
Pastarieji keleri metai buvo ypatingi centralizuotiems serverių AI modeliams, tokiems kaip „ChatGPT“, „Google Gemini“, „Microsoft Copilot“ ir kt. Neabejotina, kad...
PradžiaNaujienosŠilainiuose baigtos naujo Ortopedijos traumatologijos korpuso statybos Paskelbta: 2024-09-21 (Šeštadienis) Iš miesto centro – į patogesnes erdves Josvainių gatvėje. Tokie...
The Toyota Land Cruiser Visureigis yra bene viena populiariausių transporto priemonių, kurios derina nepriekaištingą našumą ir klasę. Dabar, kai 2024...
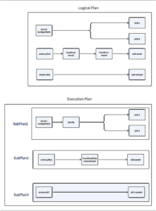
Tai paskutinis serijos straipsnių, skirtų „Apache SeaTunnel Zeta Engine“ šaltinio kodo analizei, dalis; Peržiūrėkite ankstesnę seriją, kad gautumėte visą vaizdą:...
UAB ,,Kauno vandenys“ atliekami darbai: Rugsėjo 20 d. Informacija apie planinį vandens tiekimo nutraukimą: Dėl vandentiekio tinklų rekonstrukcijos...
Skaitymo laikas:6 minutės, 40 sekundžių Įlenkimai ant transporto priemonių gali atsirasti dėl įvairių priežasčių – nuo nedidelių įbrėžimų iki didelių...
Draugai: - Marketingo agentūra - Teisinės konsultacijos - Skaidrių skenavimas - Fotofilmų kūrimas - Miesto naujienos - Šeimos gydytojai - Saulius Narbutas - Įvaizdžio kūrimas - Veidoskaita - Nuotekų valymo įrenginiai - Teniso treniruotės - Pranešimai spaudai -